Quick Charge 2.0 から 9V/12V を出力させるデバイス (ATTiny13A)
Quick Charge 2.0 電源から 9V をとる (任意の電圧をとる) | tech - 氾濫原 で、だいたいこれで良さそうと思ったので ATTiny13A 使ってユニバーサル基板にまとめた。
できたもの
風景
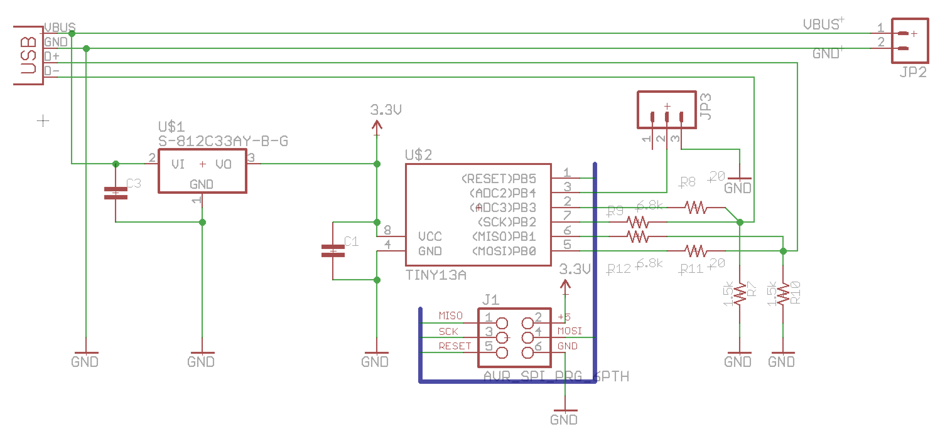
回路図
3端子レギュレータの S-812C33AY は安い (12.5円/個) から以外の意味はとくにない。ピン配置が GND IN OUT と 78* 系と違うので注意
Tiny13A は8pinなのでIOが最大で6pinしかない。そしてRESETをIOにするとISP書きこみができなくなるので、ISPを使うなら、実質5ピンのIOになる。
ファームウェアなど
レポジトリ https://github.com/cho45/QCdirect
コードは Arduino 版とほぼ同じだが、AVR ネイティブで書きなおしてある。
main.cpp https://github.com/cho45/QCdirect/blob/master/firmware/main.cpp
ボードレイアウト例
ISP ピンヘッダの位置でいつも困る。AVRISP mkII の直で繋げられるようにしようとすると、意外と干渉するので、ピンヘッダまわりに十分スペースが必要
関連エントリー
- ATTiny13A いろいろパーツを注文するついでに ATTiny13A というチップも買ってみた。 見ての通り8ピンしかないチップだけど、以下のような特徴があ...
- ATTiny13A を使った小型エレキー まとめを後日書きました http://lowreal.net/2013/11/08/5 前に書いたのの続き。 Code: https://g...
- ボタン電池で動く小型・低消費電力 AVR エレキー (50円 ワンチップマイコン ATTiny13A) とりあえず完成なので、今まで書いたやつのまとめで整理。 要求 外に持ちだせるように小型で電池駆動できること 電池交換をあまり気にしなくてもい...
- ccls + vim-lsp で補完時に後続のwhitespaceが削除される 以下をいれるととりあえずおさまる。ccls と相性が悪い?? let g:lsp_insert_text_enabled = 0 let g...
- ✖ AVR は思ったより難しくなくて結構拍子抜けするぐらいだけど、今までやったことがない分野なので適度に難しい問題がたくさんころがっていてめちゃ...



