10MHz バンドパスフィルタ2
10MHz バンドパスフィルタ | tech - 氾濫原 の続きです。挿入損失 6dB バージョンの定数を変更してみました。コイルはそのままです。
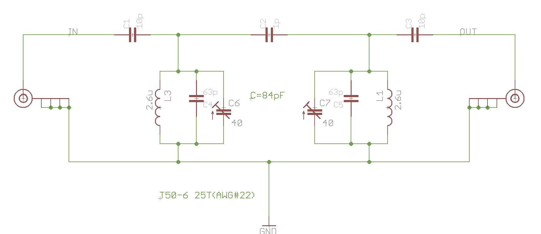
定数変更
実装の関係で、書籍内の定数とすこしずれています。
評価
書籍内のグラフと範囲をあわせたものです。やってて気付いたのですが、書籍のグラフは中心周波数が10MHzではないんですね。狭帯域だからかアマチュアバンドの中心?にあわせてあるのかな。手元の調整は10MHzを中心としてやっています (かなり繊細な調整が必要でした)。
帯域内は約-9dBの挿入損失になっています。
300MHz までの範囲です。100MHz ぐらいまでは -70dB ぐらいまでの減衰があります。
関連エントリー
- 10MHz バンドパスフィルタ トロイダル・コア活用百科の応用の章にある10MHz帯用2ポールバンドパスフィルタのうち、挿入損失1dBのもので T50-6 を使ったものを作...
- メモ コモンモードフィルタの減衰 仕様通りよりも減衰しているっぽい。普通のケーブルと切り替えながらパワーメーターの値を読んだ結果: TX 設定 50W -> メーター 50W...
- NanoVNA の測定メモ 前につくったアッテネータを測ってみる https://lowreal.net/2016/03/13/1 NanoVNA だと 300MHz ...
- 10MHz GPSDO (そのうち書く) OCXO と GPS 1PPS その3 | tech - 氾濫原 というのを3年前に書いてからやる気をうしなって放置してましたが、STM32...
- HackRF One の Sweep Mode の動作 hackrf_sweep コマンドの動作を調べたので記録しておく。このコマンドは HackRF One のファームウェアと協調して、うまく広...


