コンセントごとの消費電力を知りたい人生
分電盤にセンサーをつけて家庭内全体の消費電力を測るというのはやっていますが、実際のところ何がどう電力を食っているのは大本で計測してもわかりにくいわけです。エアコンや洗濯機などの大きなものはともかく、待機電力の支配率はコンセントごとに電力を常時測定しなければわかりません。
- コンセントごとにセンサーをつけても十分に安い
- データを無線で集約できる
みたいなデバイスが欲しくなります。
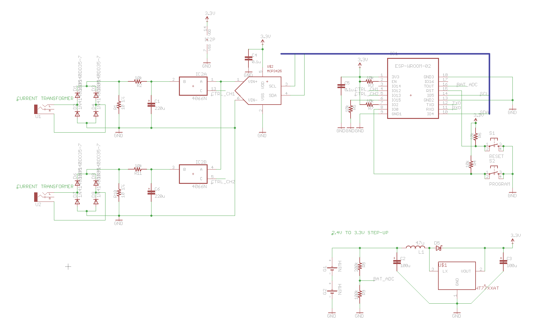
試作品の回路図
検討はあとに書きますがまず現段階の回路図です (といってもたいして見所はありませんが…)
ただし、
- ブレッドボードに実装しているのは 1ch のみでアナログスイッチなし
- 電源回路が回路図だと昇圧回路になっているが消費電力が多すぎるのでやめている
カレントセンサー
交流回路に微小抵抗を入れて直接測定するという手もありますが、これは危険が伴いますし、ちょうどいい微小抵抗の入手が難しいという問題があります。10mΩでも30A流したら抵抗だけで9W消費しますし、15Aでも2.25W消費します。
そうなると、やはりカレントトランスを使うほうが筋が良さそうです。ただカレントトランスもあまり入手性は良くないですし、価格もカットコアのものだとそれなりにします。
参考:http://akizukidenshi.com/catalog/g/gP-08960/
しかし ebay で検索してみると、ちょうど良さそうなカレントトランスが100円程度で売られています。カットコアではありませんが、実際のところカットコアのカレントランスが必要なのは分電盤のように絶対切断できない箇所かつホットとコールドが最初から分かれて配線されている部分だけなので、実質的にはあまり問題にならないでしょう。最終的にはこれを使えばよさそうです。
ただ、とりあえずは2000:1のカットコアのカレントトランスが手元にあるので、これを使います。
ADC部分
カレントセンサーが発生させる微小な電流を電圧に変換してデジタル化します。
センサーの出力電流
通常コンセントは1ポートあたり15Aまでですが、実効値で15Aだと、ピークでは21.2A流れていますし、実際の負荷によってはパルス的に倍以上の電流が流れることもあります。30Aぐらいの負荷まではいけるようにしておきたいところですが、そもそも電力契約上で40Aとか60Aが上限なので、このへんをフルスケールにして計算してもよさそうです。
分解能としては1Wあれば十分すぎるぐらいに感じます。100Vだと0.01Aです。結構なダイナミックレンジになります。
センサーの2次側の出力電流は巻線比によって決まります。1:2000 なら2次側に1次側の2000分の1の電流が流れます。すなわち 30A で 15mA、0.01A で 5uA です。
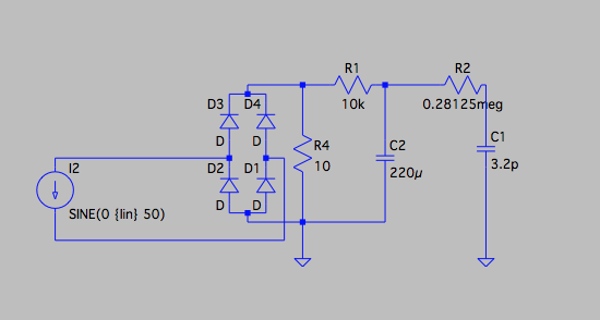
電圧変換
発生する電流は交流なので、整流する必要があります。整流した電流値を負荷抵抗で電圧に変換し、ローパスフィルタで平均化します。
負荷抵抗は10Ωぐらいにすることが多いみたいです。小さければ小さいほどリニアリティが改善します。これにより、1次側が 30A なら抵抗に最大 212mV(30 / 2000 * 10 * sqrt(2))の電圧がかかる全波整流後の波形になります。
後段にローパスフィルタをつけ、平滑します。このフィルタは整流済み信号の平滑と、ADC 入力前の折り返しノイズ防止フィルタを兼ねています。これにより電圧は元の交流電圧の平均値となります。1次側が 30A なら出力は135mV (30 / 2000 * 10 * 0.9)の直流になります。
0.01A なら45uVです。
ADC
今回は MCP3425 という8倍までのPGAがあるI2C ADCデバイスを使ってみました。16bit、LSB=62.5uV の分解能があり、8倍のPGAがついているので、8倍時にはLSB=7.8125uVとなります。16bit をしっかり生かせるなら、十分な精度となります (が実際のところこのぐらい微小な電圧を測定するのは難しい)
このADCデバイスのフルスケールは±2.048Vですので、60Aで270mVぐらいは余裕です。
本来だと微小な電流検出にはオペアンプを使ったI-V変換回路をつけるのが筋だと思われます。ただ、低オフセット入力なオペアンプが必要になります。低オフセット電圧のオペアンプは高価ですし、今回はこのように ADC デバイスの PGA で8倍までは増幅できるので、まぁなんとかなるだろうという目論みです。
入力はアナログスイッチで複数いけるようにしたい思いがあります。
MCU部分
今回は ESP8266 のみを使うことを考えました。
- ESP8266 は500円ぐらいで激安
- WiFi 接続できる MCU として単体でいける
というのが大きなメリットだと感じました。
コード的には MCP3425 から読みだして送信するだけです。省電力のため ESP-NOW という ESP8266 独自のAPIで通信を行っています。
ESP-NOW は受信側が別途必要なので、受信用のデバイスのコードもあります。こちらは STA+AP で起動して、ESP-NOW で受けとったデータをグラフAPIに投げなおしています。
ただ、実際 ESP-NOW を使ってみると、少し離すと、想像以上にフレームが届かないことが多いです。WiFi バンドが混んでいるせいというのもあると思いますが、なかなか厳しく、再送を実装するか、もしくは諦めて普通にWiFi接続したほうがいい気がします。電源次第です…
電源部分
ここが難しくて悩むところです。
もともとは電池駆動しようと思っていましたが、いろいろ実験した結果、電池駆動で半年程度もたせるにはかなりの低頻度のやりとりになることがわかりました。なので、この用途ではあまり筋が良くなさそうです。
一方でAC電源からとってくるのも割と面倒です。200mA 3.3V 程度だけとれる小型のAC/DCスイッチング電源なんて滅多に見ません。ACアダプタを改造するにせよ、そもそもACアダプタがそこそこ高価です。
ということで今のところ電源は保留にしています (モバイルバッテリ駆動しています)
ebay で探すと 3.3V 600mA の AC/DC 電源はすこしヒットしますので、買ってみて使えそうならこれでいい気がします。
現状
ブレッドボードで作業デスク付近のコンセントの電流を計ってみています。まぁまぁ面白いのですが、一箇所だけ計ってもあんまり面白くないです。
電源まわりをうまく解決する方法を考え中です。
その他
本来用途として WiFi は適切なプロトコルとはいえないですから、Bluetooth LE や ZigBee の安価なデバイスがあればそのほうが良いと思います。とはい現状 ZigBee 最安の TWE-Lite ですら ESP-WROOM-02 の3倍ぐらいの値段です。
関連エントリー
- ESP8266 の低消費電力の限界をさぐる (ESP-NOWを使ってみる) 経緯 メモ: ESP8266 での実測電流 | tech - 氾濫原 というのを書いたあと、WiFi のコネクションなしでもデータを適当に送...
- BLE Nano + mbed の ADC の基準電圧 BLE Nano + mbed での ADC の基準電圧は VDD の 1/3 になっています。当然ながら VDD が変動するケースではこの...
- 電源 VRM フェーズ数ってなんなのか PC関係だとよく VRM (Voltage Regulator Module) フェーズ数という用語にでくわす。マザーボードやグラフィックボ...
- 「コイルとコンデンサは電圧と電流の位相差を90度進めさせる/遅れさせる」とはどういう意味なのか 「コイルとコンデンサは電圧と電流の位相差を90度進めさせる/遅れさせる」という説明を良く見ますが、どうも直感的に理解できていませんでした。電...
- 自作 デジタル SWR 計(再) | ログアンプを使いQRP〜1KWまで なんとなくもう一台を作りたくなったので作っています。実は基板自体はだいぶ前(数ヶ月以上前)に作っておいたのですが、設計ミスがあったりして面倒...




