今 (物理的に) 半導体が熱い!!! (電子負荷)
電子負荷
電源のテストを行いたいときは、適当な抵抗を繋いだりするわけだが、特定の抵抗値を狙ってつくるのはめんどうくさく、また許容損失が大きいものはつくりにくい。
そこでパワーバイポーラトランジスタやパワーFETを使って可変抵抗にする、というのが電子負荷らしい。
仕様
電子負荷には定抵抗モード・定電流モード・定電力モードなどいろいろあるが、今回は面倒なので定電流モードのだけを考えてある。
- 14V 3A (42W) ぐらい流したい
- 温度によりシャットダウンをつけたい
- 簡易電流・電圧・電力計をつけたい
完成
とりあえずこんな感じになった。
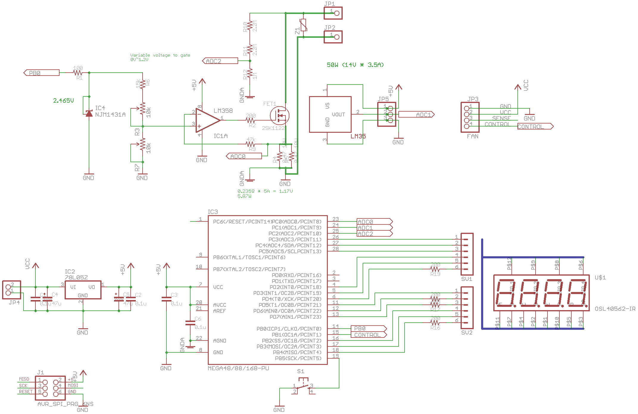
回路図
試行錯誤
メインのパワーFETは2SK1122に
- 25℃時の許容損失が100W
- エンハンスメント型かつ Vth が低い
- 1個150円ぐらいで割と安い
許容損失は温度上昇に伴なって下がっていくが、このFETの場合 60℃ぐらいでは70W、90℃までいくと50Wになる。
放熱が必須なのでとりあえず安いCPUクーラーを買った。1000円もしないが PWM 制御のファン付きでお得
実験1
まず単体の 2SK1122 のゲートに可変抵抗で分圧した電圧を加えつつ、放熱器に貼りつけて 12V 2A 程度まであげつつ流してみた。
指で触れられないぐらい熱くなるということがまずわかったので、ちゃんと温度を測りながらにするため、直読温度センサーも一緒に貼りつけて温度を実測しながらに切り替えた。
FET単体でも定電流素子として使われることがある通り、これでもある程度は安定して流れてくれる。ただ、FET が定電流なのは温度が変わらないことや、負荷電圧が変化しないことが条件なので、温度上昇に伴なって電流量は増えていってしまい、電流量が増えるとさらに発熱するという、ある種の暴走状態になる。この実験では放熱器をつけて、電源側で最大2Aに制限しているので、65℃ぐらいで安定する感じだった。
実験2
電流制限を安定させるため、オペアンプのフィードバックをつけた。オペアンプは単電源でつかえて安い LM385 にした。動作が遅いので発振もしにくそう。
オペアンプの入力の +/- は常に同じ電位になるように調整される (バーチャルショート/イマジナリショート)
+ に入れた電圧と、抵抗上部の電圧が等しくなるようにオペアンプの出力が自動でいい感じに変化するという挙動になるため、+ に入れた電圧と抵抗の比 (I=V/R) にのみ依存する形で定電流動作をするようになる。いろいろ別に抵抗がついているのは動作安定のため (FETの入力の抵抗はオペアンプの出力電流を制限するため・帰還の抵抗は発振防止)。
入力側の分圧抵抗によってレンジを決めている。入力する最大電圧を設定することで最大電流を決められる。
実験3
放熱器に素子をもっと押しつけるといいみたいな話を聞いたので、FETまわりだけケースに取り付けることにした。CPU クーラーなのでプッシュピンがついており、固定にはこれを使える。だいたい 75mm の幅でM4の穴をあけると丁度いいみたい。
ただ、これだけだとFETがケースにちゃんと接触せず、圧力がかからないので、適当なナットを貼りつけて厚さを増やしている。
この状態で 2A 12V かけると 55℃程度で安定する。13.8V 5A かけると90℃ぐらいで安定する (69W 90℃なので許容損失はオーバーだけど)
その他実装
コントローラはAVRで、以下のような機能を実装してある
- 温度によってファン速度の変更 (ヒステリシスに動く)
- 電圧計・電流計・電力計
- ボタンで切り替え
- 現在温度からFETの許容損失を計算し、一定の範囲内から超えたことが観測された場合強制的に停止する
- 強制的に温度表示に切り替わって点滅することで状態表示
表示は4桁の7セグを1セグごとにダイナミック点灯させている。1桁ずつ表示するのが普通っぽい?けど、部品を増やしたくなかったので、同時に電流が流れすぎないようにした。
やばそうなとき強制停止する機能をつけたかったので、オペアンプの入力用の電圧はAVRのポートから出している。ただ、あんまりこれは電圧が安定していないので、シャントレギュレータで基準電圧をつくってからボリュームで分圧してる。上側のボリュームは半固定で、最大値を調整するためにつけてる。実際操作するのは下側のボリュームになってる。
関連エントリー
- モバイルバッテリーのロードバランサ2 モバイルバッテリーのロードバランサ | tech - 氾濫原 の続き。5V 2A (10W) 出力のモバイルバッテリー複数使って、30W ぐ...
- Aliexpress で売っている LM399 基準電圧源の回路 こういうやつ、2000円ぐらい。シールドケースに入っているが、シールドケースの上側はすぐ外すことができる。シールドケース内に精度部品が配置さ...
- 電源 VRM フェーズ数ってなんなのか PC関係だとよく VRM (Voltage Regulator Module) フェーズ数という用語にでくわす。マザーボードやグラフィックボ...
- ✖ hfe はコレクタ電流をベース電流で割った値。バイポーラトランジスタはベースエミッタ間に流れた電流に応じでコレクタ電流が増える素子なので、つ...
- オペアンプの非反転増幅回路の温度ドリフト オペアンプの増幅率は抵抗比なので、2つの抵抗が同じ温度係数を持っていれば比は変化せず、温度によるドリフトはない。実際は個体によってTCRの傾...





