簡単かつ安く高精度なアンテナアナライザーを自作したい
いろいろ回路の説明を見たりしていたのは自分で作ってみたかったからです。既製品を1つ持っていますが、海外製なので壊れたときに不安です。自分で作れれば既製品に頼る必要がひとまずなくなるので安心できますし、自分にニーズに応じてニッチな機能を足しやすくなります。
設計というほどではないですが、手軽に作れそうでベストな回路で作ってみることにしました。
構成
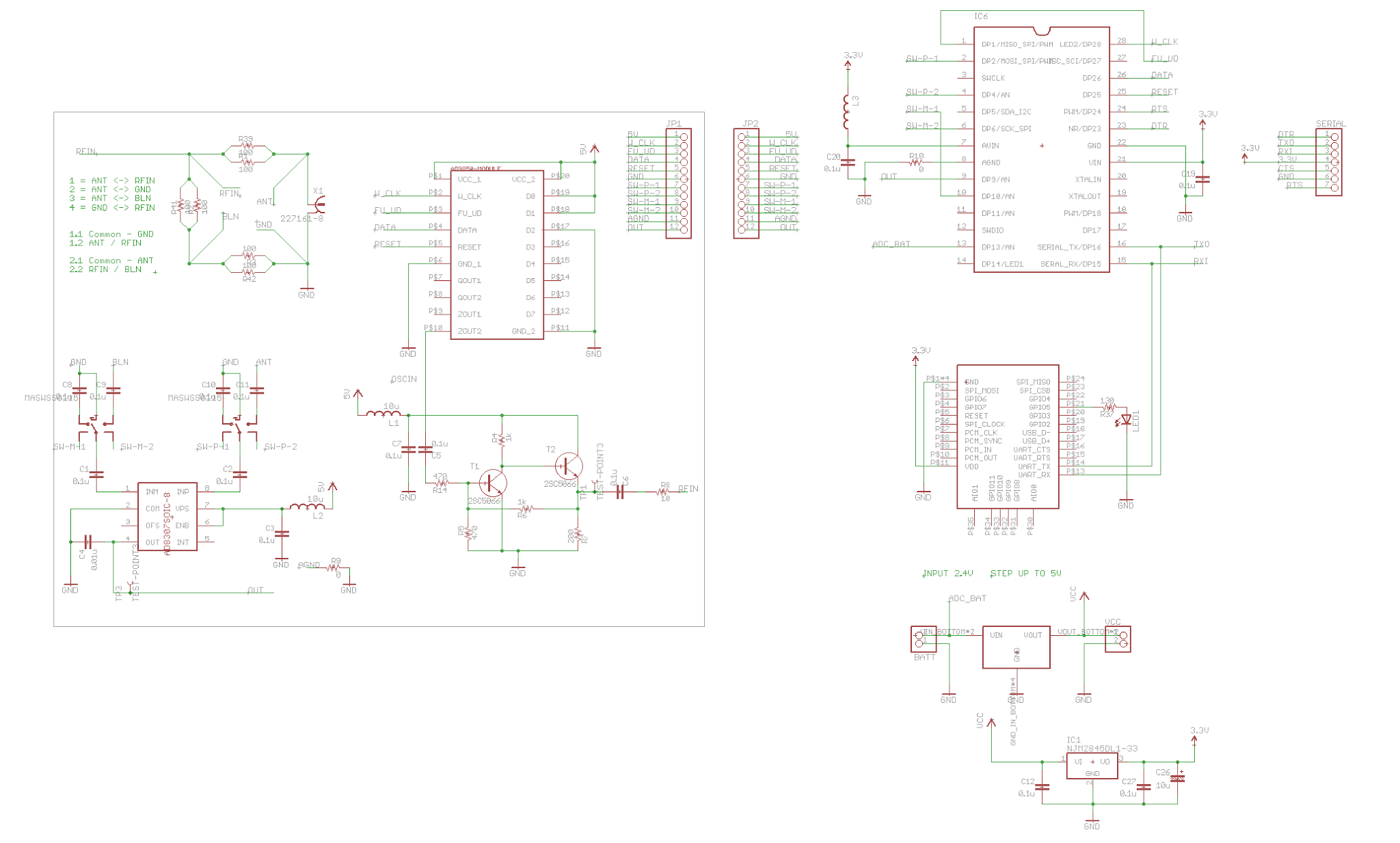
- 発振器は AD9851 (DDS) のモジュール
- 検波は AD8307 (ログアンプ)
- 検出器はブリッジ
- 計測ポイントは3つ
- リファレンス電圧 (入力電圧の半分)
- 負荷電圧 (アンテナの入力電圧)
- 平衡電圧 (リファレンス電圧と負荷電圧の差
測れる原理はアンテナアナライザの回路 - ブリッジの三つの電位差を測るタイプ | tech - 氾濫原で確認しました。
実際の回路
センサー部
AD8307 は1つにします。というのも、AD8307 を複数使う場合、それぞれの特性があってないことを考慮する必要があって面倒だからです。キャリブレーションレスにしたいと思うと1つにするというのは必要要件です。
測定ポイントの切り替えはRFスイッチでやることにします。これには MASWSS0115 (digikey: 1465-1373-1-ND) を使いました。選定理由は
- MASWSS0115 は単価約70円と安い
- 電源電圧 2.3V〜5V
- DC〜3GHz
- アイソレーションが22dB @ 3GHz (データーシートのグラフを見ると、HF帯ではもっとある)
アイソレーションが低めなのが気になりましたがHF帯でしか使わないので大丈夫そうです。電源はスイッチ入力と共用です。
これを2つ使って、AD8307 の入力前に信号を切り替えます。
DDS+バッファ
このバッファ回路は再考の必要があります。やりたいことはただのバッファです。
MCU
MCU は LPC1114 を使っています。しかしやってることは
- DDSの制御
- ADC
- シリアル通信
だけです。計算処理を入れるとROMにおさまらないので、コンピュータ側で計算します。この構成だとAVRのほうがリファレンス電圧を任意に設定できるのでアドバンテージがあります。Arduino ベースで作りなおしてもいいぐらいです。
書きこみが楽にできるようにピンヘッダを立ててあります。
使えるか
こんな感じで測定できています。なぜか波うっています。ADCの±1エラーもありそうですが、インピーダンスミスマッチでどこかで反射が起きているのかもしれません。外来ノイズ (アンテナなので普通に受信状態にある) も関係ありそうな気がします。よくわかりません。
VSWR の測定 (測定値2つの単純な割り算) では波うってないので、そんなに気にすることもないかもしれません。
既製品で測定した結果のリアクタンスを絶対値になおしたグラフが以下です。そこそこ一致しているように見えます。波うっているのさえなんとかなれば普通に信用にたる測定器がつくれそうです。
いくつかあった問題
RF バッファ
ほぼ唯一の半導体が絡むアナログ回路であるRFバッファ回路でかなり苦労しました。実際組んでみるとまともに出力がでず、かなり苦労しました。上記回路図中のバッファ回路は一応動いたレベルの定数です。どうしても正しくシミュレーションないし設計通りの計算ができず、試行錯誤しました。
- トランジスタが思いがけず1つ壊れていた
- ここに気付くまでだいぶ…
- AD9851 モジュールのフィルタを通ってない出力を使っていた
- 電流出力なので出力インタピーダンスがシミュレーションと全くあわなかった
- フィルタ済みの出力にリワーク
- 定数がおかしかった
- よくわからないが試行錯誤してしまった
こんな回路もまともに組めないのか、という感じでつらい感じでした。
あとトランジスタの選定を失敗しました。無駄にfTが高いものを使っているのと、Ic が低く、SSM というパッケージだと他のものと互換性が低いので換えにくいです。
RFスイッチ
試していると、片方のRFスイッチで、信号がGND側に通りぬけて、出力レベルが下がっていることがわかりました。
RFスイッチの故障を疑ったりもしましたが、結局電源の接続がちゃんとできていなかったことが原因でした。かなり小さいICなのでなかなか気付きませんでした。
オープンドレインを出力につかっていた
基板のアートワークを作るときに、ピン配置を配線しやすいように変えたのですが、これがもとでうっかりオープンドレインピンを使うようにしてしまいました。当然動かずしばらく悩みました。リワークで対応しました。
まとめ
まだアプリケーションとしては途中ですが、ひとまず動きそうだぞというところまではできました。
測定結果が波うっているのは未解決です。また、RFバッファも微妙なのでもうちょっとマシにするか、素直にバッファICにしてしまいたいです。
このエントリを参照するエントリ
関連エントリー
- アンテナアナライザーの回路 ー まとめ http://www.rigexpert.com/index?s=articles&f=aas で紹介されている回路を一通り自分の中で整理し...
- アンテナアナライザの回路 ー 位相検出器を使ったタイプ AD8302 (ログアンプ+位相検出器) を使った系です。 方向性結合器の出力を AD8302 に直接入れるタイプ http://www.r...
- 中華AD8307を使ってみる 中華AD8307をいくつか手に入れてみたので、ちゃんんと使えるのか実験してみました。というのも、値段的にどう考えてもコピー品だからです (単...
- 自作 デジタル SWR 計(再) | ログアンプを使いQRP〜1KWまで なんとなくもう一台を作りたくなったので作っています。実は基板自体はだいぶ前(数ヶ月以上前)に作っておいたのですが、設計ミスがあったりして面倒...
- モバイルバッテリーのロードバランサ2 モバイルバッテリーのロードバランサ | tech - 氾濫原 の続き。5V 2A (10W) 出力のモバイルバッテリー複数使って、30W ぐ...





